索  引  号: 1162042101391301xj/2024-00018 生成日期: 2024-12-17
文       号: 关键字: 规划,空间,国土,保护,编制
所属机构: 靖远县融媒体中心 发布机构:
汇总 | 国土空间规划政策、体系、审查要点的系统梳理
信息来源:靖远县人民政府
发布时间:2024-12-17 10:04
浏览次数:

国土空间规划体系建构的政策要点



建立国土空间规划体系并监督实施,将主体功能区规划、土地利用规划、城乡规划等空间规划融合为统一的国土空间规划,实现“多规合一”,强化国土空间规划对各专项规划的指导约束作用,是党中央、国务院作出的重大部署。《中共中央 国务院关于建立国土空间规划体系并监督实施的若干意见》发布以来,国土空间规划的编制审批和实施管理、加强村庄规划促进乡村振兴、推进“多审合一、多证合一”改革、统筹划定落实三条控制线等相关政策在2019年陆续出台。以《意见》发布以来几项重点工作为脉络,盘点关于国土空间规划体系建构的政策要点。
 


《中共中央 国务院关于建立国土空间规划体系并监督实施的若干意见》


国土空间规划是国家空间发展的指南、可持续发展的空间蓝图,是各类开发保护建设活动的基本依据。
建立国土空间规划体系并监督实施,将主体功能区规划、土地利用规划、城乡规划等空间规划融合为统一的国土空间规划,实现“多规合一”,强化国土空间规划对各专项规划的指导约束作用,是党中央、国务院作出的重大部署。
图片
图片


到2020年  

基本建立国土空间规划体系,逐步建立“多规合一”的规划编制审批体系、实施监督体系、法规政策体系和技术标准体系
■ 基本完成市县以上各级国土空间总体规划编制
■ 初步形成全国国土空间开发保护“一张图”


到2025年

■ 健全国土空间规划法规政策和技术标准体系
■ 全面实施国土空间监测预警和绩效考核机制
■ 形成以国土空间规划为基础,以统一用途管制为手段的国土空间开发保护制度


2035年

■ 全面提升国土空间治理体系和治理能力现代化水平,基本形成生产空间集约高效、生活空间宜居适度、生态空间山清水秀,安全和谐、富有竞争力和可持续发展的国土空间格局


《自然资源部关于全面开展国土空间规划工作的通知》



实现“多规合一”

抓紧启动编制全国、省级、市县和乡镇国土空间规划(规划期至2035年,展望至2050年),尽快形成规划成果。
各地不再新编和报批主体功能区规划、土地利用总体规划、城镇体系规划、城市(镇)总体规划、海洋功能区划等。
已批准的规划期至2020年后的省级国土规划、城镇体系规划、主体功能区规划,城市(镇)总体规划,以及原省级空间规划试点和市县“多规合一”试点等,要按照新的规划编制要求,将既有规划成果融入新编制的同级国土空间规划中。


“管什么就批什么”

对省级和市县国土空间规划,侧重控制性审查,重点审查目标定位、底线约束、控制性指标、相邻关系等,并对规划程序和报批成果形式做合规性审查。


改进规划报批审查方式

简化报批流程,取消规划大纲报批环节。
压缩审查时间,省级国土空间规划和国务院审批的市级国土空间总体规划,自审批机关交办之日起,一般应在90天内完成审查工作,上报国务院审批。


近期工作

 做好规划编制基础工作。
■ 开展双评价工作。
■ 开展重大问题研究。
■ 科学评估三条控制线。
■ 加强与正在编制的国民经济和社会发展五年规划的衔接,落实经济、社会、产业等发展目标和指标。
■ 集中力量编制好“多规合一”的实用性村庄规划。
■ 同步构建国土空间规划“一张图”实施监督信息系统。

《自然资源部办公厅关于加强村庄规划促进乡村振兴的通知》


村庄规划是法定规划,是国土空间规划体系中乡村地区的详细规划,是开展国土空间开发保护活动、实施国土空间用途管制、核发乡村建设项目规划许可、进行各项建设等的法定依据。


到2020年底

结合国土空间规划编制在县域层面基本完成村庄布局工作,有条件、有需求的村庄应编尽编。
暂时没有条件编制村庄规划的,应在县、乡镇国土空间规划中明确村庄国土空间用途管制规则和建设管控要求,作为实施国土空间用途管制、核发乡村建设项目规划许可的依据。
对已经编制的原村庄规划、村土地利用规划,经评估符合要求的,可不再另行编制;需补充完善的,完善后再行报批。


主要任务

■ 统筹村庄发展目标
■ 统筹生态保护修复
■ 统筹耕地和永久基本农田保护
■ 统筹历史文化传承与保护
■ 统筹基础设施和基本公共服务设施布局
■ 统筹产业发展空间
■ 统筹农村住房布局
■ 统筹村庄安全和防灾减灾
■ 明确规划近期实施项目


如何编制

■ 强化村民主体和村党组织、村民委员会主导
■ 开门编规划
■ 因地制宜,分类编制
■ 简明成果表达
图片
《自然资源部关于以“多规合一”为基础推进规划用地 “多审合一、多证合一”改革的通知》


合并规划选址和用地预审

将建设项目选址意见书、建设项目用地预审意见合并,自然资源主管部门统一核发建设项目用地预审与选址意见书,不再单独核发建设项目选址意见书、建设项目用地预审意见。

图片

涉及新增用地


■  用地预审权限在自然资源部
建设单位向地方自然资源主管部门提出用地预审与选址申请,由地方自然资源主管部门受理;经省级自然资源主管部门报自然资源部通过用地预审后,地方自然资源主管部门向建设单位核发建设项目用地预审与选址意见书。
■  用地预审权限在省级以下自然资源主管部门
由省级自然资源主管部门确定建设项目用地预审与选址意见书办理的层级和权限。

使用已经依法批准的建设用地进行建设


不再办理用地预审;需要办理规划选址的,由地方自然资源主管部门对规划选址情况进行审查,核发建设项目用地预审与选址意见书。


合并建设用地规划许可和用地批准

将建设用地规划许可证、建设用地批准书合并,自然资源主管部门统一核发新的建设用地规划许可证,不再单独核发建设用地批准书。

划拨类

图片 图片

建设单位向所在地的市、县自然资源主管部门提出建设用地规划许可申请,经有建设用地批准权的人民政府批准后,市、县自然资源主管部门向建设单位同步核发建设用地规划许可证、国有土地划拨决定书。

出让类

图片
市、县自然资源主管部门将规划条件纳入国有建设用地使用权出让合同。建设单位在签订国有建设用地使用权出让合同后,市、县自然资源主管部门向建设单位核发建设用地规划许可证。


推进多测整合、多验合一

以统一规范标准、强化成果共享为重点,将建设用地审批、城乡规划许可、规划核实、竣工验收和不动产登记等多项测绘业务整合,归口成果管理,推进“多测合并、联合测绘、成果共享”。不得重复审核和要求建设单位或者个人多次提交对同一标的物的测绘成果;确有需要的,可以进行核实更新和补充测绘。
在建设项目竣工验收阶段,将自然资源主管部门负责的规划核实、土地核验、不动产测绘等合并为一个验收事项。


简化报件审批材料

■ 核发新版证书
■ 加快信息化建设(不需要重复提交材料)
■ 清理各项材料清单(除法定的批准文件和证书外)
■ 探索互联网手机APP等


中共中央办公厅、国务院办公厅印发《关于在国土空间规划中统筹划定落实三条控制线的指导意见》


生态保护红线是指在生态空间范围内具有特殊重要生态功能、必须强制性严格保护的区域。
永久基本农田是为保障国家粮食安全和重要农产品供给,实施永久特殊保护的耕地。
城镇开发边界是在一定时期内因城镇发展需要,可以集中进行城镇开发建设、以城镇功能为主的区域边界,涉及城市、建制镇以及各类开发区等。


基本原则

图片
■ 到2020年年底,完成三条控制线划定和落地,形成一张底图
■ 到2035年,引导形成科学适度有序的国土空间布局体系
■ 按照生态功能划定生态保护红线。
■ 按照保质保量要求划定永久基本农田。
■ 按照集约适度、绿色发展要求划定城镇开发边界。


协调边界矛盾


三条控制线出现矛盾时

 生态保护红线
要保证生态功能的系统性和完整性,确保生态功能不降低、面积不减少、性质不改变
■ 永久基本农田
要保证适度合理的规模和稳定性,确保数量不减少、质量不降低
■ 城镇开发边界
要避让重要生态功能,不占或少占永久基本农田
1.目前已划入自然保护地核心保护区的永久基本农田、镇村、矿业权逐步有序退出。
2.已划入自然保护地一般控制区的,根据对生态功能造成的影响确定是否退出,其中,造成明显影响的逐步有序退出,不造成明显影响的可采取依法依规相应调整一般控制区范围等措施妥善处理。
3.协调过程中退出的永久基本农田在县级行政区域内同步补划,确实无法补划的在市级行政区域内补划。




02


国土空间规划的体系要点




《关于建立国土空间规划体系并监督实施的若干意见》中的内容解读国土空间规划。


一、重大意义


什么是国土空间规划?

国土空间规划

国土空间规划是国家空间发展的指南、可持续发展的空间蓝图,是各类开发保护建设活动的基本依据。


什么是“多规合一”

多规合一

主体功能区规划、土地利用规划、城乡规划等空间规划融合为统一的国土空间规划,实现“多规合一”,强化国土空间规划对各项专项规划的指导约束作用,是党中央、国务院作出的重大部署。


小提示:国土空间规划是法定规划


建立国土空间规划的目的和根本目标是什么?

目标

建立全国统一、责权清晰、科学高效的国土空间规划体系,整体谋划新时代国土空间开发保护格局,综合考虑人口分布、经济布局、国土利用、生态环境保护等因素,科学布局生产空间、生活空间、生态空间,是加快形成绿色生产方式和生活方式、推进生态文明建设、建设美丽中国的关键举措,是坚持以人民为中心、实现高质量发展和高品质生活、建设美好家园的重要手段,是保障国家战略有效实施、促进国家治理体系和治理能力现代化、实现“两个一百年”奋斗目标和中华民族伟大复兴中国梦的必然要求。


根本目标:以人民为中心(注意是人民,不是人哦,也不是以人为本)


二、总体内容


国土空间开发保护制度体现了什么?

国土空间开发保护制度

健全国土空间开发保护制度,体现战略性、提高科学性、强化权威性、加强协调性、注重操作性,实现国土空间开发保护更高质量、更有效率、更加公平、更可持续。

易错点

易错点分析:没有指导性哦。2019年考过这个考点


四体系的内容:

图片

四体系内容

目标

建立全国统一、责权清晰、科学高效的国土空间规划体系,整体谋划新时代国土空间开发保护格局,综合考虑人口分布、经济布局、国土利用、生态环境保护等因素,科学布局生产空间、生活空间、生态空间,是加快形成绿色生产方式和生活方式、推进生态文明建设、建设美丽中国的关键举措,是坚持以人民为中心、实现高质量发展和高品质生活、建设美好家园的重要手段,是保障国家战略有效实施、促进国家治理体系和治理能力现代化、实现“两个一百年”奋斗目标和中华民族伟大复兴中国梦的必然要求。


到2020年,基本建立国土空间规划体系,逐步建立“多规合一”的规划编制审批体系、实施监督体系、法规政策体系和技术标准体系;基本完成市县以上各级国土空间总体规划编制,初步形成全国国土空间开发保护“一张图”。到2025年,健全国土空间规划法规政策和技术标准体系;全面实施国土空间监测预警和绩效考核机制;形成以国土空间规划为基础,以统一用途管制为手段的国土空间开发保护制度。



三、基本框架

五级三类的内容

图片

五级三类

分级分类建立国土空间规划。国土空间规划是对一定区域国土空间开发保护在空间和时间上作出的安排,包括总体规划、详细规划和相关专项规划。国家、省、市县编制国土空间总体规划,各地结合实际编制乡镇国土空间规划。相关专项规划是指在特定区域(流域)、特定领域,为体现特定功能,对空间开发保护利用作出的专门安排,是涉及空间利用的专项规划。国土空间总体规划是详细规划的依据、相关专项规划的基础;相关专项规划要相互协同,并与详细规划做好衔接

四、总体框架

国土空间规划如何分级分类?

根据《关于建立国土空间规划体系并监督实施的若干意见》:


(三)分级分类建立国土空间规划。国土空间规划是对一定区域国土空间开发保护在空间和时间上作出的安排,包括总体规划、详细规划和相关专项规划。国家、省、市县编制国土空间总体规划,各地结合实际编制乡镇国土空间规划。相关专项规划是指在特定区域(流域)、特定领域,为体现特定功能,对空间开发保护利用作出的专门安排,是涉及空间利用的专项规划。国土空间总体规划是详细规划的依据、相关专项规划的基础;相关专项规划要相互协同,并与详细规划做好衔接。

图片


国土空间规划

根据《关于建立国土空间规划体系并监督实施的若干意见》:

明确各级国土空间总体规划编制重点。


全国国土空间规划是对全国国土空间作出的全局安排,是全国国土空间保护、开发、利用、修复的政策和总纲,侧重战略性,由自然资源部会同相关部门组织编制,由党中央、国务院审定后印发。


省级国土空间规划是对全国国土空间规划的落实,指导市县国土空间规划编制,侧重协调性,由省级政府组织编制,经同级人大常委会审议后报国务院审批。


市县和乡镇国土空间规划是本级政府对上级国土空间规划要求的细化落实,是对本行政区域开发保护作出的具体安排,侧重实施性。需报国务院审批的城市国土空间总体规划,由市政府组织编制,经同级人大常委会审议后,由省级政府报国务院审批;其他市县及乡镇国土空间规划由省级政府根据当地实际,明确规划编制审批内容和程序要求。


各地可因地制宜,将市县与乡镇国土空间规划合并编制,也可以几个乡镇为单元编制乡镇级国土空间规划。


归纳:

全国国土空间规划——侧重战略性

自然资源部会同相关部门组织编制,由党中央、国务院审定

 

省级国土空间规划——侧重协调性

省级政府组织编制,经同级人大常委会审议后报国务院审批

 

市县和乡镇国土空间规划——侧重实施性

1. 需报国务院审批的城市国土空间总体规划,由市政府组织编制,经同级人大常委会审议后,由省级政府报国务院审批

2. 其他市县及乡镇国土空间规划由省级政府根据当地实际,明确规划编制审批内容和程序要求。


各地可因地制宜,将市县与乡镇国土空间规划合并编制,也可以几个乡镇为单元编制乡镇级国土空间规划。



专项规划的内容

根据《关于建立国土空间规划体系并监督实施的若干意见》

强化对专项规划的指导约束作用。海岸带、自然保护地等专项规划及跨行政区域或流域的国土空间规划,由所在区域或上一级自然资源主管部门牵头组织编制,报同级政府审批;涉及空间利用的某一领域专项规划,如交通、能源、水利、农业、信息、市政等基础设施,公共服务设施,军事设施,以及生态环境保护、文物保护、林业草原等专项规划,相关主管部门组织编制。相关专项规划可在国家、省和市县层级编制,不同层级、不同地区的专项规划可结合实际选择编制的类型和精度。


市县以下编制详细规划

根据《关于建立国土空间规划体系并监督实施的若干意见》


在市县及以下编制详细规划。详细规划是对具体地块用途和开发建设强度等作出的实施性安排,是开展国土空间开发保护活动、实施国土空间用途管制、核发城乡建设项目规划许可、进行各项建设等的法定依据


1.在城镇开发边界内的详细规划,由市县自然资源主管部门组织编制,报同级政府审批;


2.在城镇开发边界外的乡村地区,以一个或几个行政村为单元,由乡镇政府组织编制“多规合一”的实用性村庄规划,作为详细规划,报上一级政府审批。

图片


村庄规划是否是详细规划?

村庄规划作为详细规划,但不是详细规划哦~


五、编制要求

编制要求都有哪些?

根据《关于建立国土空间规划体系并监督实施的若干意见》


体现战略性。全面落实党中央、国务院重大决策部署,体现国家意志和国家发展规划的战略性,自上而下编制各级国土空间规划,对空间发展作出战略性系统性安排。落实国家安全战略、区域协调发展战略和主体功能区战略,明确空间发展目标,优化城镇化格局、农业生产格局、生态保护格局,确定空间发展策略,转变国土空间开发保护方式,提升国土空间开发保护质量和效率。


提高科学性坚持生态优先、绿色发展,尊重自然规律、经济规律、社会规律和城乡发展规律,因地制宜开展规划编制工作;坚持节约优先、保护优先、自然恢复为主的方针,在资源环境承载能力和国土空间开发适宜性评价的基础上,科学有序统筹布局生态、农业、城镇等功能空间,划定生态保护红线、永久基本农田、城镇开发边界等空间管控边界以及各类海域保护线,强化底线约束,为可持续发展预留空间。坚持山水林田湖草生命共同体理念,加强生态环境分区管治,量水而行,保护生态屏障,构建生态廊道和生态网络,推进生态系统保护和修复,依法开展环境影响评价。坚持陆海统筹、区域协调、城乡融合,优化国土空间结构和布局,统筹地上地下空间综合利用,着力完善交通、水利等基础设施和公共服务设施,延续历史文脉,加强风貌管控,突出地域特色。坚持上下结合、社会协同,完善公众参与制度,发挥不同领域专家的作用。运用城市设计、乡村营造、大数据等手段,改进规划方法,提高规划编制水平。


加强协调性。强化国家发展规划的统领作用,强化国土空间规划的基础作用。国土空间总体规划要统筹和综合平衡各相关专项领域的空间需求。详细规划要依据批准的国土空间总体规划进行编制和修改。相关专项规划要遵循国土空间总体规划,不得违背总体规划强制性内容,其主要内容要纳入详细规划。


注重操作性按照谁组织编制、谁负责实施的原则,明确各级各类国土空间规划编制和管理的要点。明确规划约束性指标和刚性管控要求,同时提出指导性要求。制定实施规划的政策措施,提出下级国土空间总体规划和相关专项规划、详细规划的分解落实要求,健全规划实施传导机制,确保规划能用、管用、好用。

六、实施与监管

1.强化规划权威

2.改进规划审批

3.健全用途管制制度

4.监督规划实施

5.推进“放管服”改革



图片

市县国土空间总体规划编制指南

思维导图

图片

国土空间规划内容


国土空间规划包括:

总体规划、详细规划、专项规划


总体规划

是行政辖区内国土空间保护开发利用修复的总体部署和统筹安排,是各类开发保护建设活动的基本依据。是详细规划的依据、相关专项规划的基础。

详细规划

是对具体地块用途和开发建设强度等作出的实施性安排,是开展国土空间开发保护活动、实施国土空间用途管制、核发城乡建设项目规划许可、进行各项建设等的法定依据。

专项规划

是指在特定区域(流域)、特定领域,为体现特定功能,对空间开发保护利用作出的专门安排,是涉及空间利用的专项规划。

图片


规划任务

市县规划主要任务包括

a)落实上级规划要求;

b)提出规划战略、目标、重要指标;

c)明确国土空间开发保护格局;

d)划定用地分区,制定管制规则;

e)进行国土空间要素统筹配置;

f)明确基础设施等建设项目安排;

g)划定城镇开发边界,加强中心城区管控;

h)明确国土整治修复安排;

i)指导下位规划,协调相关规划;

j)制定近期规划及行动计划;

k)制定规划实施政策措施。


规划期限

规划期限为2020 年至2035 年,近期为2025 年,远景展望至2050 年。


编制主体

市县规划编制主体为市县人民政府。市县级自然资源行政主管部门应会同相关部门开展具体编制工作


编制程序

总体规划一般按照以下程序编制:

a)准备工作;

b) 规划评估评价;

c) 重要专题研究;

d) 规划方案编制;

e) 规划方案论证;

f) 规划成果报批;

g) 规划成果公告。


技术约定

技术约定内容

1.总体规划应以第三次全国国土调查作为基础数据,统一采用2000国家大地坐标系1985 国家高程基准作为空间定位基础。


2.总体规划图纸比例尺,市(地)级一般为1:25 万,县级一般为1:5 万,分区一般为1:1 万-1:5万。专项规划、详细规划根据编制类型和精度,确定图件比例尺。


3.结合市县规划编制,应同步开展国土空间规划数据库建设,相关成果依据规定逐级报部备案。


市县国土空间规划分区与分类指南

一、一般规定

市县国土空间规划分区原则

分区原则

市县国土空间规划分区应体现国家意志社会公共利益,遵循陆海统筹并以国土空间的保护与修复、开发与利用两大空间管控属性为基础,合理配置空间资源。


市县国土空间规划分区规划

分区规则


市县国土空间规划分区基本原则:全覆盖、不交叉、不重叠

图片


并且符合以下规定


1 应明确主要功能导向,将规划管制意图相同的关键资源要素划入同一分区,同时应明确各分区对应的主要国土用途类型,以及用途管制制度准入的国土用途;


2 当分区划分出现可叠加或交叉的情况时,应依据管制规定从严选择规划分区的类型,或在确保不损害保护资源的前提下选择更有利于实现规划意图的分区类型。


二、规划分区


分区类型

市域规划分区

市级国土空间总体规划应落实省级主体功能区国土空间规划的要求,根据全市域国土空间的资源分布现状,落实国土空间保护与利用的管控意图,划定规划分区,构建全市域国土空间开发保护科学发展的空间格局;

 

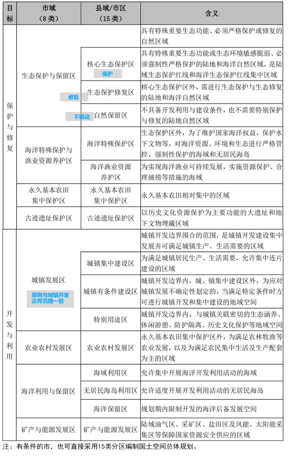
其规划分区主要可包括:生态保护区、海洋特殊保护与渔业资源养护区、永久基本农田集中保护区、古迹遗址保护区,以及城镇发展区、农业农村发展区、海洋利用与保留 区、矿产与能源发展区等 8 类分区


(详细可见下文表格哦~)


县域/市区规划分区

县级国土空间总体规划应落实市级国土空间规划的管控要求,结合辖区内资源禀赋条件,进一步细化规划分区及其保护与发展的管控要求,传导和落实总体规划意图,构建县域(市区)科学发展的国土空间格局;

 

其规划分区主要可包括:核心生态保护区、生态保护修复区、自然保留区、海洋特别保 护区、海洋渔业资源养护区、永久基本农田集中保护区、古迹遗址保护区,以及城 镇集中建设区、城镇有条件建设区、特别用途区、农业农村发展区、海域利用区、 无居民海岛利用区、海洋保留区、矿产与能源发展区等 15 类分区。

(详细可见下文表格哦~)

图片

城市功能规划分区

城镇集中建设区可采用城市功能规划分区方式对城市空 间规划布局进行结构性控制,并应符合下列规定:


1 应完整、准确地

城市功能规划分区

城镇集中建设区可采用城市功能规划分区方式对城市空 间规划布局进行结构性控制,并应符合下列规定:


1 应完整、准确地体现城市集中建设区发展总体空间规划结构及规划管控意图; 


2 应突出各功能分区空间范围内的规划主要城市功能导向,并应便于通过详细规划进一步传导和落实规划意图、细化城市建设用地规划分类,进行精细化管理;

图片

农业农村利用功能规划分区

农业农村发展区可采用农业农村利用功能规 划分区方式细化落实规划发展要求,并应符合下列规定:


 1 应体现农业农村发展规划意图和管控要求;


 2 应突出农业、林业、牧业等生产主要利用功能导向,进行差异化管理;

图片

海域利用功能规划分区

海域利用区可采用海域利用功能规划分区方式细化 落实海域规划管控要求,并应符合下列规定:


1 应完整、准确地体现海洋发展总体空间规划管控意图,进行差异化管理


2 应突出各功能分区空间范围内的规划主要功能导向,并应便于通过详细规划 进一步传导和落实规划意图、细化用海分类,进行精细化管理

图片

国土空间规划组织编制、审批和审议的内容

国土空间规划的编制审批


图片

点击表格放大查看哦~


图片

点击表格放大查看哦~


图片

点击表格放大查看哦~



城乡规划和国土空间规划的对比


1.城乡规划


我国城乡规划编制体系由城镇体系规划、城市规划、镇规划、乡规划和村庄规划,其中城市规划、镇规划分为总体规划和详细规划。详细规划分为控制性详细规划和修建性详细规划。

图片



2.国土空间规划


分级分类建立国土空间规划。国土空间规划是对一定区域国土空间开发保护在空间和时间上作出的安排,包括总体规划、详细规划和相关专项规划。国家、省、市县编制国土空间总体规划,各地结合实际编制乡镇国土空间规划。相关专项规划是指在特定区域(流域)、特定领域,为体现特定功能,对空间开发保护利用作出的专门安排,是涉及空间利用的专项规划。国土空间总体规划是详细规划的依据、相关专项规划的基础;相关专项规划要相互协同,并与详细规划做好衔接。



图片




03


国土空间规划报批的审查要点



省级国空规划审查要点(简化)

  1. 目标

  2. 强度、规模、限制

  3. 分区、三线

  4. 城镇体系布局

  5. 生态格局、两设施

  6. 自然、历史两保护

  7. 乡村空间布局

  8. 政策措施

  9. 对下级的指导和约束


省级国空规划审查要点(全文)

  1. 目标

    国土空间开发保护目标;

  2. 强度、规模、限制

    国土空间开发强度、建设用地规模,生态保护红线控制面积、自然岸线保有率,耕地保有量及永久基本农田保护面积,用水总量和强度控制等指标的分解下达;

  3. 分区、三线

    主体功能区划分,城镇开发边界、生态保护红线、永久基本农田的协调落实情况;

  4. 城镇体系布局

    城镇体系布局,城市群、都市圈等区域协调重点地区的空间结构;

  5. 生态格局、两设施

    生态屏障、生态廊道和生态系统保护格局,重大基础设施网络布局,城乡公共服务设施配置要求;

  6. 自然、历史两保护

    体现地方特色的自然保护地体系和历史文化保护体系;

  7. 乡村空间布局

    乡村空间布局,促进乡村振兴的原则和要求;

  8. 政策措施

    保障规划实施的政策措施;

  9. 对下级的指导和约束

    对市县级规划的指导和约束要求等。


市级国空规划审查要点

除对省级国土空间规划审查要点的深化细化外,还包括:

  1. 市域国土空间规划分区和用途管制规则;

  2. 重大交通枢纽、重要线性工程网络、城市安全与综合防灾体系、地下空间、邻避设施等设施布局,城镇政策性住房和教育、卫生、养老、文化体育等城乡公共服务设施布局原则和标准;

  3. 城镇开发边界内,城市结构性绿地、水体等开敞空间的控制范围和均衡分布要求,各类历史文化遗存的保护范围和要求,通风廊道的格局和控制要求;城镇开发强度分区及容积率、密度等控制指标,高度、风貌等空间形态控制要求;

  4. 中心城区城市功能布局和用地结构等。



打印本页 关闭窗口