无障碍浏览
长者模式
靖远县人民政府
索 引 号:
1162042101391301xj/2025-187575
生成日期:
2025-09-24
文 号:
关键字:
棚户区,项目,改造,工程,小区
所属机构:
靖远县
发布机构:
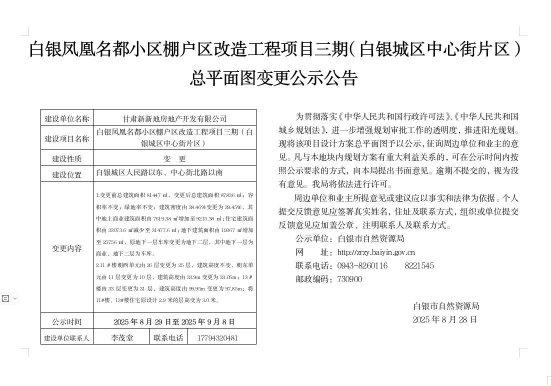
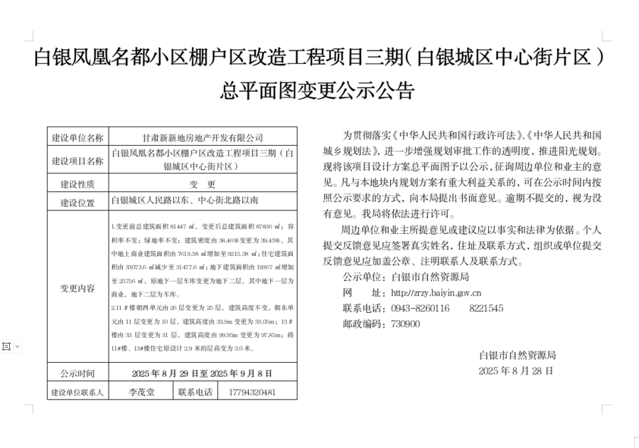
白银凤凰名都小区棚户区改造工程项目三期(白银城区中心街片区)总平面图变更公示公告
信息来源:靖远县人民政府
发布时间:2025-09-24 16:10
浏览次数:
附件:
白银凤凰名都小区棚户区改造工程项目三期变更总平公示图.pdf
分享:
打印本页
关闭窗口